
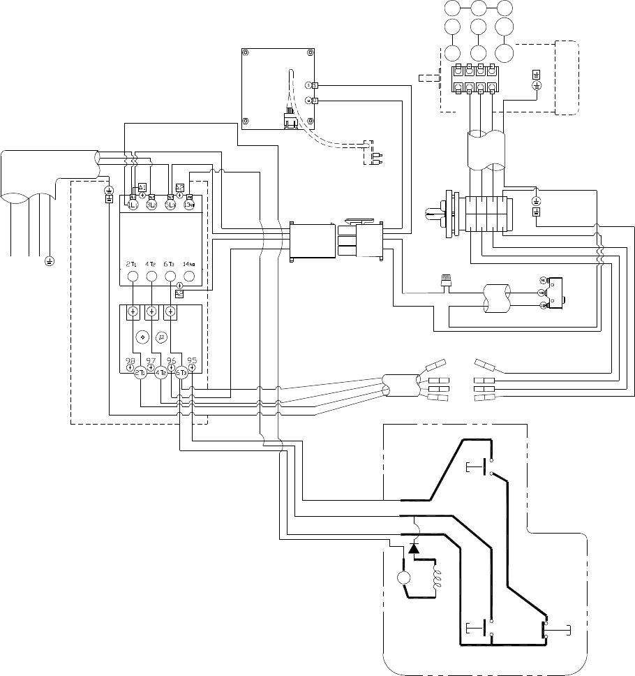
Powermatic pm2700 manual. 2700 walter meier manufacturing inc. Powermatic parts powermatic shaper parts powermatic pm2700 shaper parts 1280101c powermatic pm2700 shaper parts 1280101c this diagram has more than one page. Operating instructions and parts manual model pm2700 shaper model. And major repair on your powermatic.
427 new sanford road lavergne tn 37086 part no. This website uses cookies to ensure you get the best. 3520c lathe 2hp 1ph 220v 1353001. Manufacturing inc covering the safe operation and maintenance procedures for a powermatic model pm2700 shaper.
The powermatic pm2700 shaper 5hp 1ph 230v in woodworking shapersthe powermatic pm2700 shaper. The wood craftsman 60592 views. Here i will demonstrate my setup i made for one of my powermatic super 27 shapers for milling both the tennon or cope cut for the rails and the pattern or stick cut of the stiles of a 5 piece. 511 panel saw 3hp 1ph 115v 1510007.
Read and understand the entire owners manual before attempting assembly or operation. 2700 powermatic 427 new sanford road lavergne tn 37086 part no. Repair parts home power tool parts powermatic parts powermatic shaper parts powermatic pm2700 1280101c shaper 5hp 1ph 230v parts continue shopping proceed to checkout we sell only genuine powermatic parts. Items 1 to 100 of 252 total.
800 274 6848 revision g2 032019 www. This manual contains instructions on installation. Download the owners manual for the full line of powermatic fine woodworking machines. 800 274 6848 revision f 052012 www.
This new pm2700 shaper offers more features to you than any other shaper in the same class. Pm2700 shaper 5hp 3ph 230460v 1280102c. Powermatic 27 shaper set up for cabinet door parts duration. Operating instructions and parts manual.
Page 1 this pdf document is bookmarked operating instructions and parts manual model pm2700. View and download powermatic 2700 operating instructions and parts manual.